Columns
| Column | Type | Size | Nulls | Auto | Default | Children | Parents | Comments | |||
|---|---|---|---|---|---|---|---|---|---|---|---|
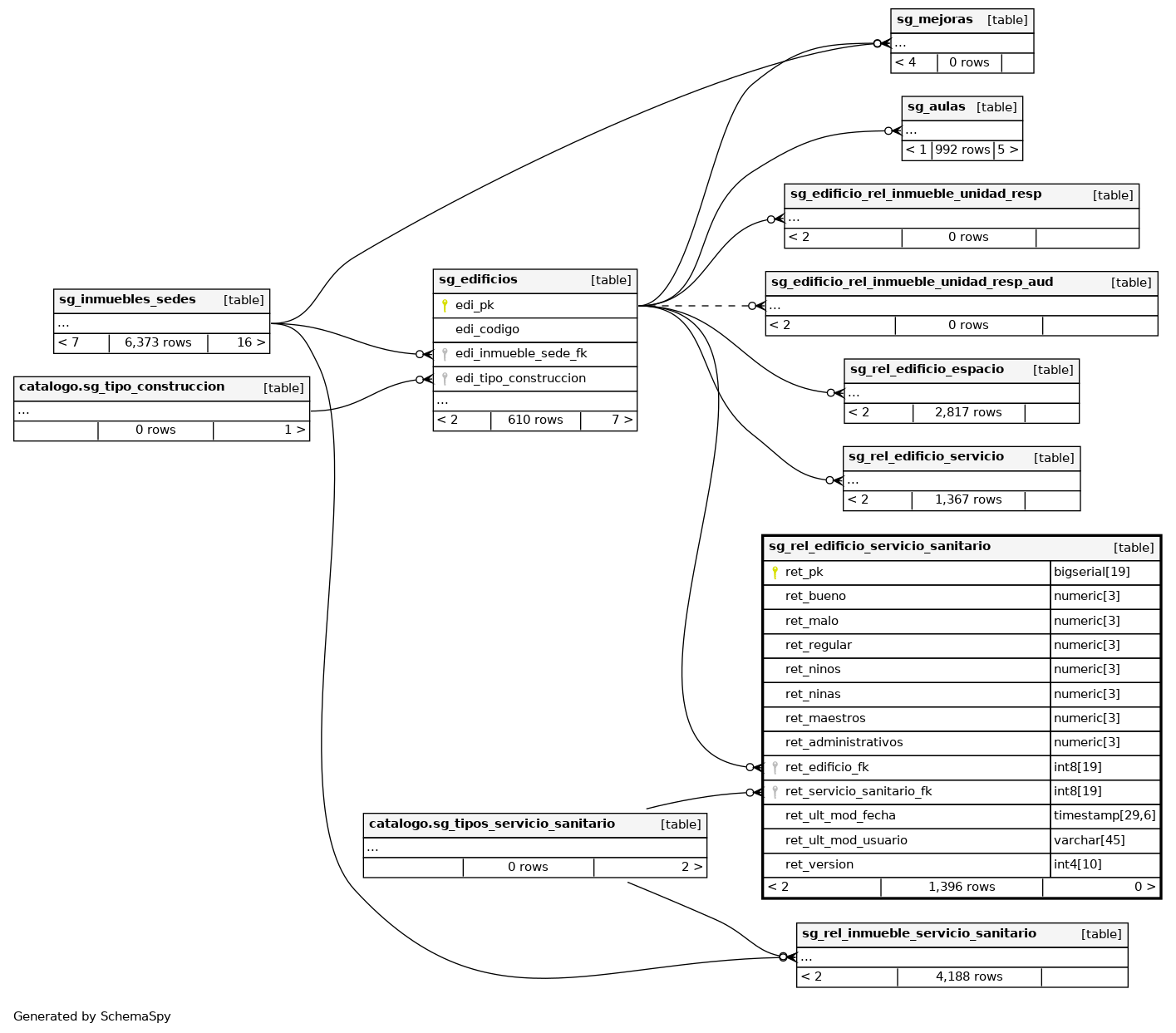
| ret_pk | bigserial | 19 | √ | nextval('infraestructuras.sg_rel_edificio_servicio_sanitario_ret_pk_seq'::regclass) |
|
|
Número correlativo autogenerado. |
||||
| ret_bueno | numeric | 3 | √ | null |
|
|
|||||
| ret_malo | numeric | 3 | √ | null |
|
|
|||||
| ret_regular | numeric | 3 | √ | null |
|
|
|||||
| ret_ninos | numeric | 3 | √ | null |
|
|
|||||
| ret_ninas | numeric | 3 | √ | null |
|
|
|||||
| ret_maestros | numeric | 3 | √ | null |
|
|
|||||
| ret_administrativos | numeric | 3 | √ | null |
|
|
|||||
| ret_edificio_fk | int8 | 19 | √ | null |
|
|
|||||
| ret_servicio_sanitario_fk | int8 | 19 | √ | null |
|
|
|||||
| ret_ult_mod_fecha | timestamp | 29,6 | √ | null |
|
|
Última fecha en la que se modificó el registro. |
||||
| ret_ult_mod_usuario | varchar | 45 | √ | null |
|
|
Último usuario que modificó el registro. |
||||
| ret_version | int4 | 10 | √ | null |
|
|
Versión del registro. |
Indexes
| Constraint Name | Type | Sort | Column(s) |
|---|---|---|---|
| sg_rel_edificio_servicio_sanitario_pkey | Primary key | Asc | ret_pk |



