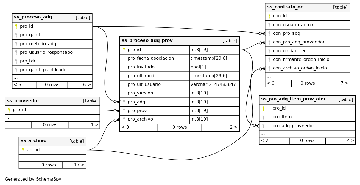
Columns
| Column | Type | Size | Nulls | Auto | Default | Children | Parents | Comments | ||||||
|---|---|---|---|---|---|---|---|---|---|---|---|---|---|---|
| pro_id | int8 | 19 | null |
|
|
|||||||||
| pro_fecha_asociacion | timestamp | 29,6 | √ | null |
|
|
||||||||
| pro_invitado | bool | 1 | √ | true |
|
|
||||||||
| pro_ult_mod | timestamp | 29,6 | √ | null |
|
|
||||||||
| pro_ult_usuario | varchar | 2147483647 | √ | null |
|
|
||||||||
| pro_version | int8 | 19 | √ | null |
|
|
||||||||
| pro_adq | int8 | 19 | √ | null |
|
|
||||||||
| pro_prov | int8 | 19 | √ | null |
|
|
||||||||
| pro_archivo | int8 | 19 | √ | null |
|
|
Indexes
| Constraint Name | Type | Sort | Column(s) |
|---|---|---|---|
| sys_c00154515 | Primary key | Asc | pro_id |

