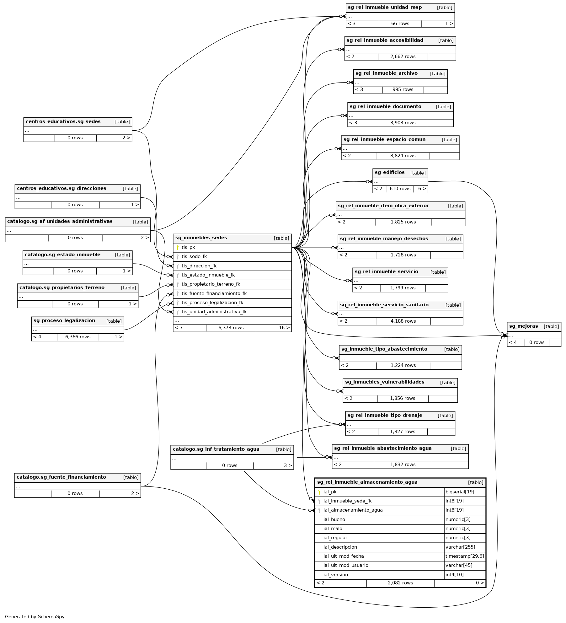
Columns
| Column | Type | Size | Nulls | Auto | Default | Children | Parents | Comments | |||
|---|---|---|---|---|---|---|---|---|---|---|---|
| ial_pk | bigserial | 19 | √ | nextval('infraestructuras.sg_rel_inmueble_almacenamiento_agua_ial_pk_seq'::regclass) |
|
|
Número correlativo autogenerado. |
||||
| ial_inmueble_sede_fk | int8 | 19 | √ | null |
|
|
|||||
| ial_almacenamiento_agua | int8 | 19 | √ | null |
|
|
|||||
| ial_bueno | numeric | 3 | √ | null |
|
|
Cantidad de bueno. |
||||
| ial_malo | numeric | 3 | √ | null |
|
|
Cantidad de malo. |
||||
| ial_regular | numeric | 3 | √ | null |
|
|
Cantidad de regular. |
||||
| ial_descripcion | varchar | 255 | √ | null |
|
|
Descripcion de registro. |
||||
| ial_ult_mod_fecha | timestamp | 29,6 | √ | null |
|
|
Última fecha en la que se modificó el registro. |
||||
| ial_ult_mod_usuario | varchar | 45 | √ | null |
|
|
Último usuario que modificó el registro. |
||||
| ial_version | int4 | 10 | √ | null |
|
|
Versión del registro. |
Indexes
| Constraint Name | Type | Sort | Column(s) |
|---|---|---|---|
| sg_rel_inmueble_almacenamiento_agua_pkey | Primary key | Asc | ial_pk |



