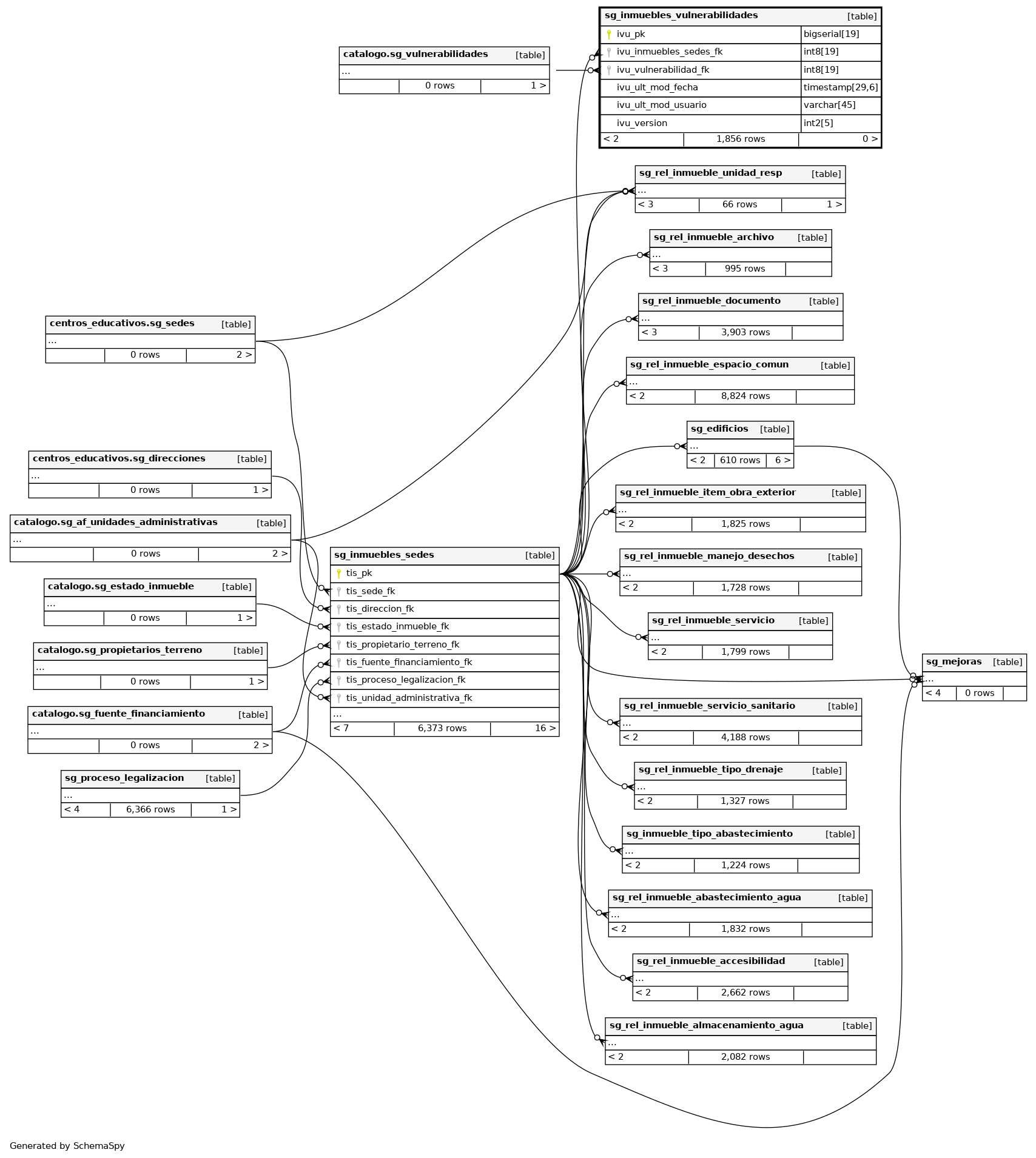
Columns
| Column | Type | Size | Nulls | Auto | Default | Children | Parents | Comments | |||
|---|---|---|---|---|---|---|---|---|---|---|---|
| ivu_pk | bigserial | 19 | √ | nextval('infraestructuras.sg_inmuebles_vulnerabilidades_pk_seq'::regclass) |
|
|
Número correlativo autogenerado. |
||||
| ivu_inmuebles_sedes_fk | int8 | 19 | √ | null |
|
|
Llave foránea de Inmueble sedes. |
||||
| ivu_vulnerabilidad_fk | int8 | 19 | √ | null |
|
|
Llave foránea de vulnerabildiades. |
||||
| ivu_ult_mod_fecha | timestamp | 29,6 | √ | null |
|
|
Última fecha en la que se modificó el registro. |
||||
| ivu_ult_mod_usuario | varchar | 45 | √ | null |
|
|
Último usuario que modificó el registro. |
||||
| ivu_version | int2 | 5 | √ | null |
|
|
Versión del registro |
Indexes
| Constraint Name | Type | Sort | Column(s) |
|---|---|---|---|
| sg_inmuebles_vulnerabilidades_pk | Primary key | Asc | ivu_pk |



