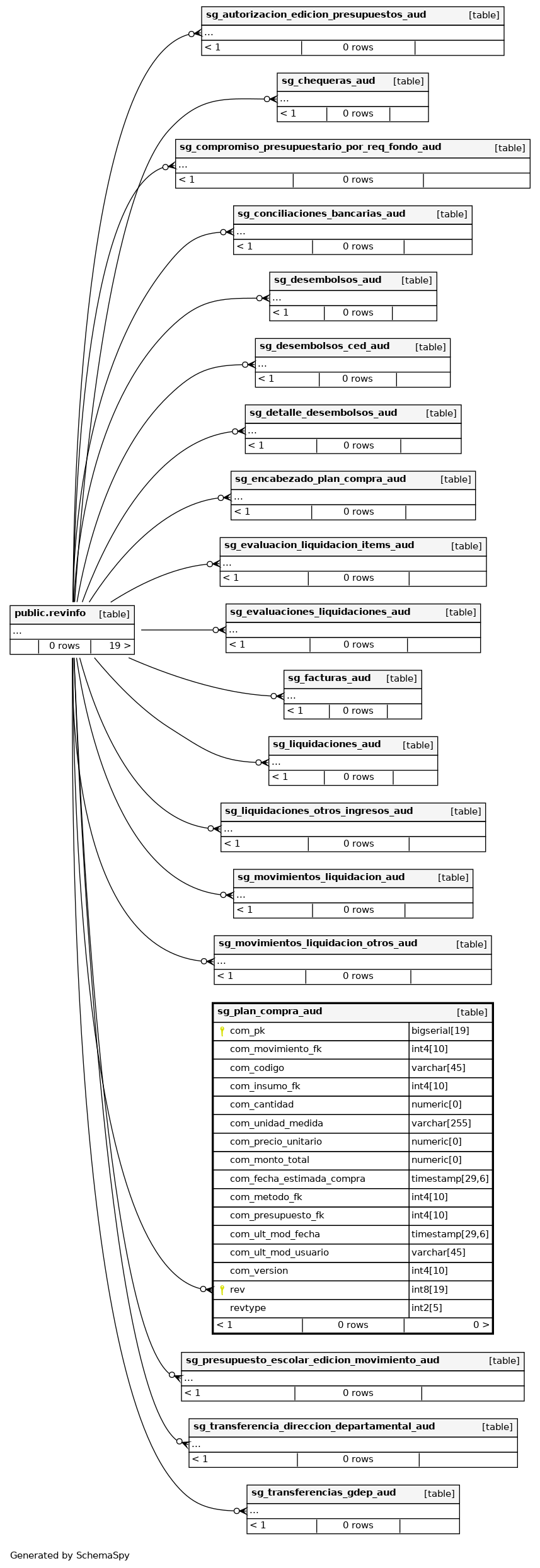
Columns
| Column | Type | Size | Nulls | Auto | Default | Children | Parents | Comments | |||
|---|---|---|---|---|---|---|---|---|---|---|---|
| com_pk | bigserial | 19 | √ | nextval('finanzas.sg_plan_compra'::regclass) |
|
|
|||||
| com_movimiento_fk | int4 | 10 | √ | null |
|
|
|||||
| com_codigo | varchar | 45 | √ | null |
|
|
|||||
| com_insumo_fk | int4 | 10 | √ | null |
|
|
|||||
| com_cantidad | numeric | 0 | √ | null |
|
|
|||||
| com_unidad_medida | varchar | 255 | √ | null |
|
|
|||||
| com_precio_unitario | numeric | 0 | √ | null |
|
|
|||||
| com_monto_total | numeric | 0 | √ | null |
|
|
|||||
| com_fecha_estimada_compra | timestamp | 29,6 | √ | null |
|
|
|||||
| com_metodo_fk | int4 | 10 | √ | null |
|
|
|||||
| com_presupuesto_fk | int4 | 10 | √ | null |
|
|
|||||
| com_ult_mod_fecha | timestamp | 29,6 | √ | null |
|
|
|||||
| com_ult_mod_usuario | varchar | 45 | √ | null |
|
|
|||||
| com_version | int4 | 10 | √ | null |
|
|
|||||
| rev | int8 | 19 | null |
|
|
||||||
| revtype | int2 | 5 | √ | null |
|
|
Indexes
| Constraint Name | Type | Sort | Column(s) |
|---|---|---|---|
| sg_plan_compra_aud_pkey | Primary key | Asc/Asc | com_pk + rev |

