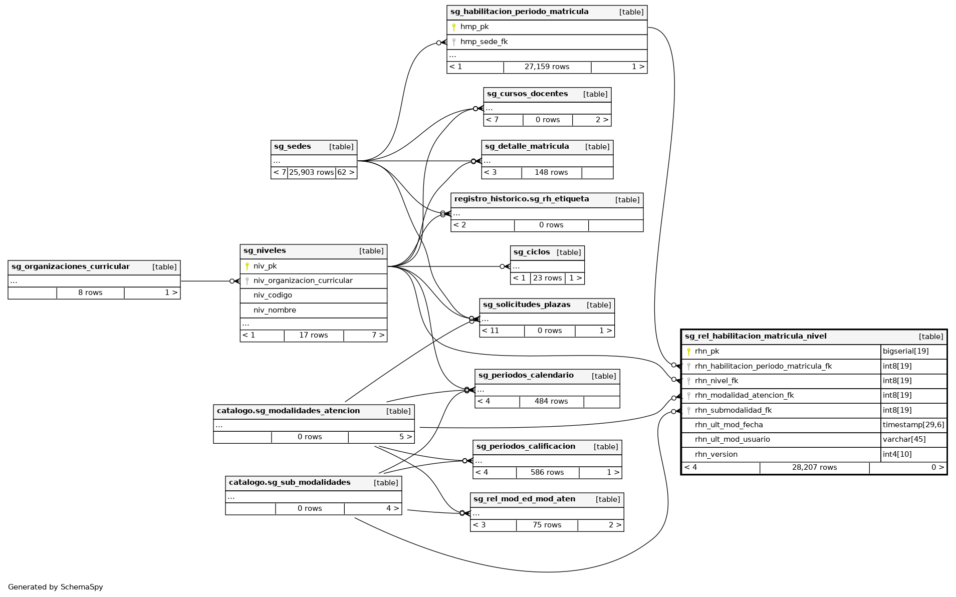
Columns
| Column | Type | Size | Nulls | Auto | Default | Children | Parents | Comments | |||
|---|---|---|---|---|---|---|---|---|---|---|---|
| rhn_pk | bigserial | 19 | √ | nextval('centros_educativos.sg_rel_habilitacion_matricula_nivel_rhn_pk_seq'::regclass) |
|
|
Número correlativo autogenerado. |
||||
| rhn_habilitacion_periodo_matricula_fk | int8 | 19 | √ | null |
|
|
Habilitacion periodo matricula. |
||||
| rhn_nivel_fk | int8 | 19 | √ | null |
|
|
Nivel. |
||||
| rhn_modalidad_atencion_fk | int8 | 19 | √ | null |
|
|
Modalidad de atencion. |
||||
| rhn_submodalidad_fk | int8 | 19 | √ | null |
|
|
Submodalidad. |
||||
| rhn_ult_mod_fecha | timestamp | 29,6 | √ | null |
|
|
Última fecha en la que se modificó el registro. |
||||
| rhn_ult_mod_usuario | varchar | 45 | √ | null |
|
|
Último usuario que modificó el registro. |
||||
| rhn_version | int4 | 10 | √ | null |
|
|
Versión del registro. |
Indexes
| Constraint Name | Type | Sort | Column(s) |
|---|---|---|---|
| sg_rel_habilitacion_matricula_nivel_pkey | Primary key | Asc | rhn_pk |



