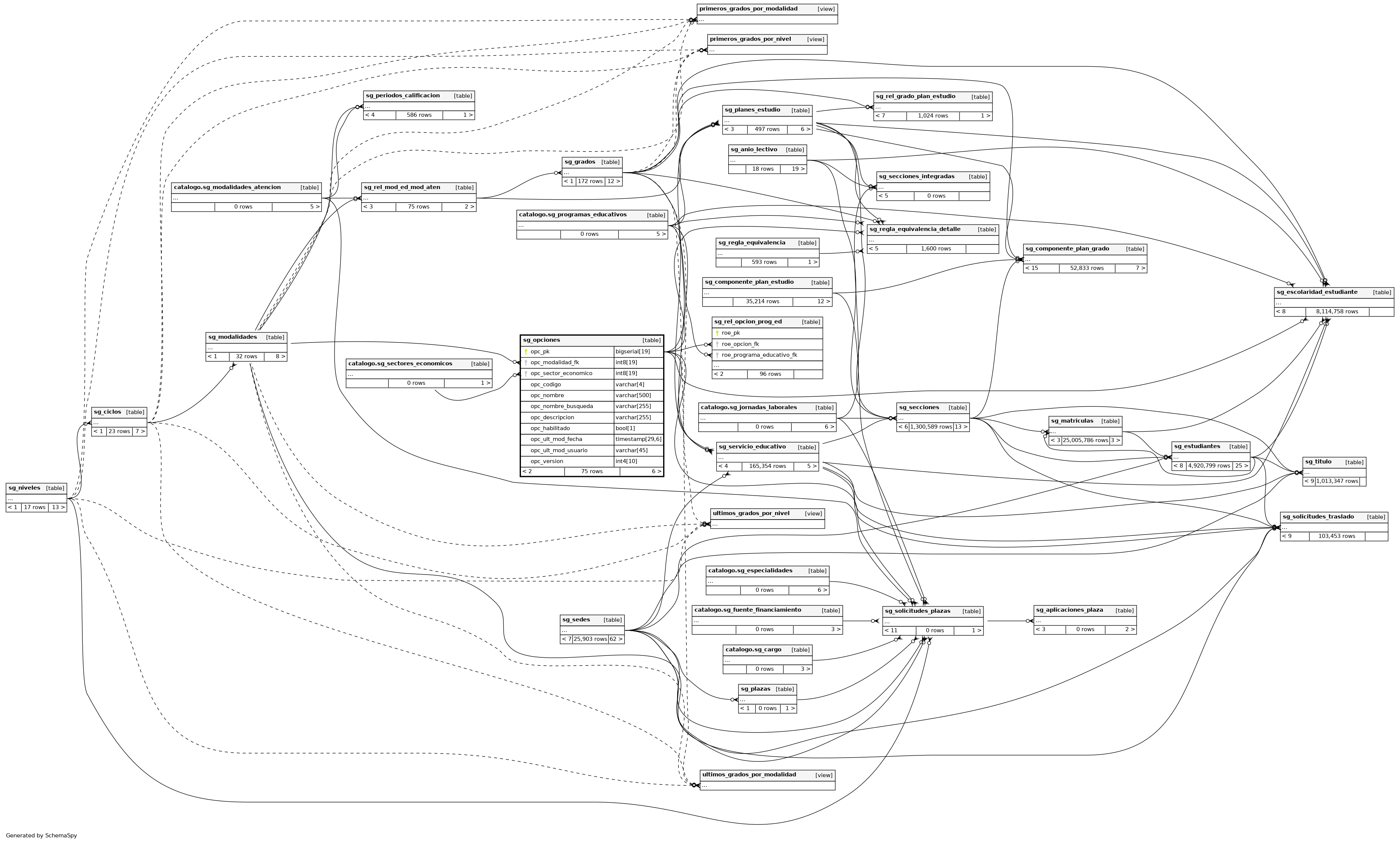
Columns
| Column | Type | Size | Nulls | Auto | Default | Children | Parents | Comments | ||||||||||||||||||
|---|---|---|---|---|---|---|---|---|---|---|---|---|---|---|---|---|---|---|---|---|---|---|---|---|---|---|
| opc_pk | bigserial | 19 | √ | nextval('centros_educativos.sg_opciones_opc_pk_seq'::regclass) |
|
|
Número correlativo autogenerado. |
|||||||||||||||||||
| opc_modalidad_fk | int8 | 19 | null |
|
|
Clave foránea que hace referencia a la modalidad que pertenece la opcion. |
||||||||||||||||||||
| opc_sector_economico | int8 | 19 | √ | null |
|
|
Clave foránea que hace referencia al sector económico que pertenece la opción. |
|||||||||||||||||||
| opc_codigo | varchar | 4 | √ | null |
|
|
Código del registro. |
|||||||||||||||||||
| opc_nombre | varchar | 500 | √ | null |
|
|
Nombre del registro. |
|||||||||||||||||||
| opc_nombre_busqueda | varchar | 255 | √ | null |
|
|
Nombre del registro normalizado para búsquedas. |
|||||||||||||||||||
| opc_descripcion | varchar | 255 | √ | null |
|
|
||||||||||||||||||||
| opc_habilitado | bool | 1 | √ | null |
|
|
Indica si el registro se encuentra habilitado(true) o inhabilitado(false). |
|||||||||||||||||||
| opc_ult_mod_fecha | timestamp | 29,6 | √ | null |
|
|
Última fecha en la que se modificó el registro. |
|||||||||||||||||||
| opc_ult_mod_usuario | varchar | 45 | √ | null |
|
|
Último usuario que modificó el registro. |
|||||||||||||||||||
| opc_version | int4 | 10 | √ | null |
|
|
Versión del registro. |
Indexes
| Constraint Name | Type | Sort | Column(s) |
|---|---|---|---|
| sg_opciones_pkey | Primary key | Asc | opc_pk |
| opc_codigo_uk | Must be unique | Asc | opc_codigo |
| opc_nombre_codigo_uk | Must be unique | Asc/Asc | opc_nombre + opc_sector_economico |
| opc_nombre_modalidad_uk | Must be unique | Asc/Asc | opc_nombre + opc_modalidad_fk |



