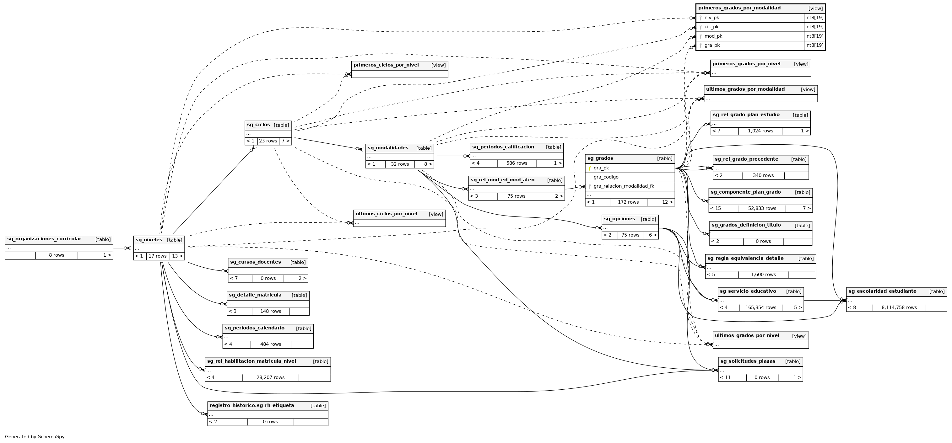
primeros_grados_por_modalidad

0 rows


Columns

Column Type Size Nulls Auto Default Children Parents Comments
niv_pk int8 19 null
sg_niveles.niv_pk Implied Constraint R
cic_pk int8 19 null
sg_ciclos.cic_pk Implied Constraint R
mod_pk int8 19 null
sg_modalidades.mod_pk Implied Constraint R
gra_pk int8 19 null
sg_grados.gra_pk Implied Constraint R

Relationships

View Definition


Possibly Referenced Tables/Views